施工安全重大危险源名录大全

学习天地

 

施工安全重大危险源名录大全,值得收藏!

2015-07-03 筑龙监理


导语

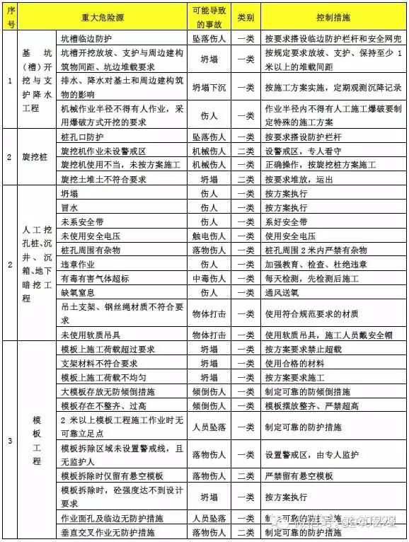
防患于未然!要杜绝各类安全事故的发生,关键还是源头,对安全危险源全面梳理,将安全事故消灭在萌芽阶段。

一、危险性较大的专项工程

二、对施工安全影响较大的环境和因素

上微信转自浙江公信任何媒体转载、摘编请注明

文章评论