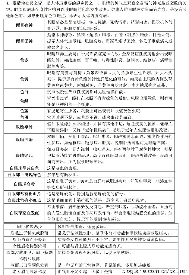
身体病变信号大全查对表
手机日志
读后感:仅供参考,建议不要没事就在那里对号入座







中医技术殿堂QQ:754500650
更多精彩阅
中医技术殿堂QQ:754500650
点击进入[中医技术殿堂]浏览更多专业中医诊疗、中医养生保健精彩文章
【中医经典】血虚、血瘀、血寒、血热的问题,学习完了,就不再晕头转向了!
【技术成果】好多朋友还在长痘啊!痘痘告诉你,什么地方生病了? 更有本草祛痘解决根本问题。
【养生产品】中国中医科学院中医药技术成果推广部系列产品---虫草灵芝丸
【中药产品】本草鼻炎净纯中药,和缠人的鼻炎说再见!三天见效!更有验方随便选!
【技术支持】:中国中医科学院中医药技术成果推广部 中医特色诊疗、保健养生绝技系列
【中医殿堂】根治高血压、糖尿病、牛皮癣、肿瘤、各类肥胖、疼痛不再是不可能
【中医殿堂】高血压三次治疗(7-10天一次)停降压药,糖尿病最多六次停西药的体液调控疗法
【纪实专访】他能根治高血压、糖尿病、牛皮藓、肿瘤、肥胖、疼痛。体液调控主讲专访--《揭秘余粮》
【中医殿堂】神奇的黄氏整脊疗法!一分钟治愈肩周炎颈椎病腰突!更有拿手绝活百分之九十以上治愈股骨头坏死!
【中医中药】五红水抗癌制作方法。中医技术殿堂提醒:适合养生保健及亚健康调理,疾病还是要求医。
【养生保健】教你如何清肠,教你早晨清肠、除口臭、色斑、大肚腩
【中医殿堂】肩周炎治疗方法集锦,堪称史上最全!原来肩周炎就i这么简单!
【经典方剂】彝医大师治疗乳房肿块、子宫肌瘤、卵巢囊肿保密配方公开
文章评论