施工技术丨预制率、装配率肿么计算?这里有详细方法!

住宅产业化项目越来越多,大家都在说这个项目预制率是多少,那个项目装配率是多少,预制率和装配率到底是肿么计算的,小编今天跟您仔细研究一番!
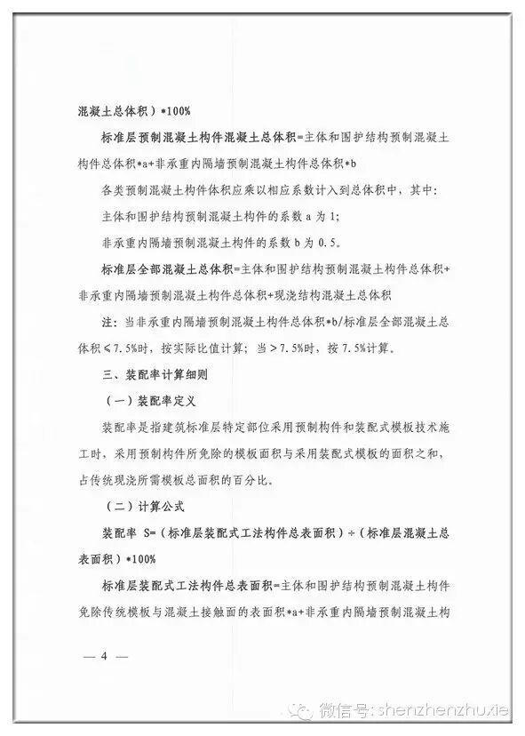
2015年7月底,由深圳市住房和建设局、深圳市规划和国土资源委员会、深圳市建筑工务署联合制定的《深圳市住宅产业化项目单体建筑预制率和装配率计算细则(试行)》正式出台发布。在这个《细则》中,对预制率、装配率进行了定义,并有详细的计算公式。






(来源:深圳市住宅产业协会,《施工技术》进行编辑整理)

点击此处,可查看《施工技术》微信历史消息,并可通过关键词搜索查询你喜欢的内容。
==============================
近期活动
第四届全国地基基础与地下工程技术交流会(北京,9月22-24日),邀请王梦恕院士、郑刚、龚维明、刘金波、孙宏伟、冯红超、许立山、仲建军、吴洁妹、武福美、陈星、刘卫未等业内专家做主题报告,组织参观北京在建第一高楼中国尊,同期以《施工技术》2015年增刊形式出版会议论文集,并组织专家进行优秀论文的评选,欢迎您的参与!详情点击此处
基于BIM技术的超高层及大型建筑项目管理研讨班(北京,9月10~11日),邀请匡嘉智、魏金利、杨国华、李亚东等专家介绍深圳平安金融中心、中国尊、上海中心BIM应用案例,欢迎您的参与!详情点击此处!
=============================
声明:
本微信刊登、发布的原创文章,为施工技术杂志社所有,任何媒体转载、摘编,务请注明“来源:施工技术(ID:shigongjishu)”,否则视为侵权。
==============================
【回复关键词获取分类精华微信】
如果您想查看精彩的专题微信内容,点击手机左上角“返回”按钮,在对话框中回复数字即可,6—工程创优;7—国外新技术;8—超高层;9—精品工程细节图;10—BIM;11—绿色建筑;12—地下工程;13—建筑工业化;14—钢结构;15—管理;16—开心一刻。欢迎您提供更多专题类目,我们会及时增补分类内容。
微信品牌推广联系电话:010—68300059
==============================
关于《施工技术》杂志
《施工技术》杂志创刊于1958年,是国内建设系统唯一的国家级专业科技期刊。本刊及时追踪报道建设领域的最新技术,以其实用性强、内容丰富的特色,深受工程技术人员的欢迎和好评,发行量在国内建筑领域遥遥领先。
《施工技术》—《城市住宅》“微信帮”
如果您对城市与住宅开发建设感兴趣,如果您想了解建筑工业化与住宅产业化最前沿信息,欢迎您关注《施工技术》的兄弟微信《城市住宅》,“添加朋友”→“查找公众号”→“城市住宅”即可。

文章评论